你的浏览器已禁用javascript,请启用javascript,否则网页将非正常运行!
通知公告
成都傅立叶用友ERP*U8*16.5版本招标文件 发布人:成都傅立叶电子科技有限公司   发布时间:2023-05-12

招标文件及附件网盘下载,提取码:SDGI

内容包括:

第一部分供应商须知

第二部分投标文件

第三部分ERP系统需求

成都傅立叶电子科技有限公司【用友ERP】项目邀标文件_页面_01

成都傅立叶电子科技有限公司【用友ERP】项目邀标文件_页面_02

成都傅立叶电子科技有限公司【用友ERP】项目邀标文件_页面_03

成都傅立叶电子科技有限公司【用友ERP】项目邀标文件_页面_04成都傅立叶电子科技有限公司【用友ERP】项目邀标文件_页面_05


成都傅立叶电子科技有限公司【用友ERP】项目邀标文件_页面_06

成都傅立叶电子科技有限公司【用友ERP】项目邀标文件_页面_07

成都傅立叶电子科技有限公司【用友ERP】项目邀标文件_页面_08

成都傅立叶电子科技有限公司【用友ERP】项目邀标文件_页面_09

成都傅立叶电子科技有限公司【用友ERP】项目邀标文件_页面_10

成都傅立叶电子科技有限公司【用友ERP】项目邀标文件_页面_11

成都傅立叶电子科技有限公司【用友ERP】项目邀标文件_页面_12

成都傅立叶电子科技有限公司【用友ERP】项目邀标文件_页面_13

成都傅立叶电子科技有限公司【用友ERP】项目邀标文件_页面_14

成都傅立叶电子科技有限公司【用友ERP】项目邀标文件_页面_15

成都傅立叶电子科技有限公司【用友ERP】项目邀标文件_页面_16

成都傅立叶电子科技有限公司【用友ERP】项目邀标文件_页面_17

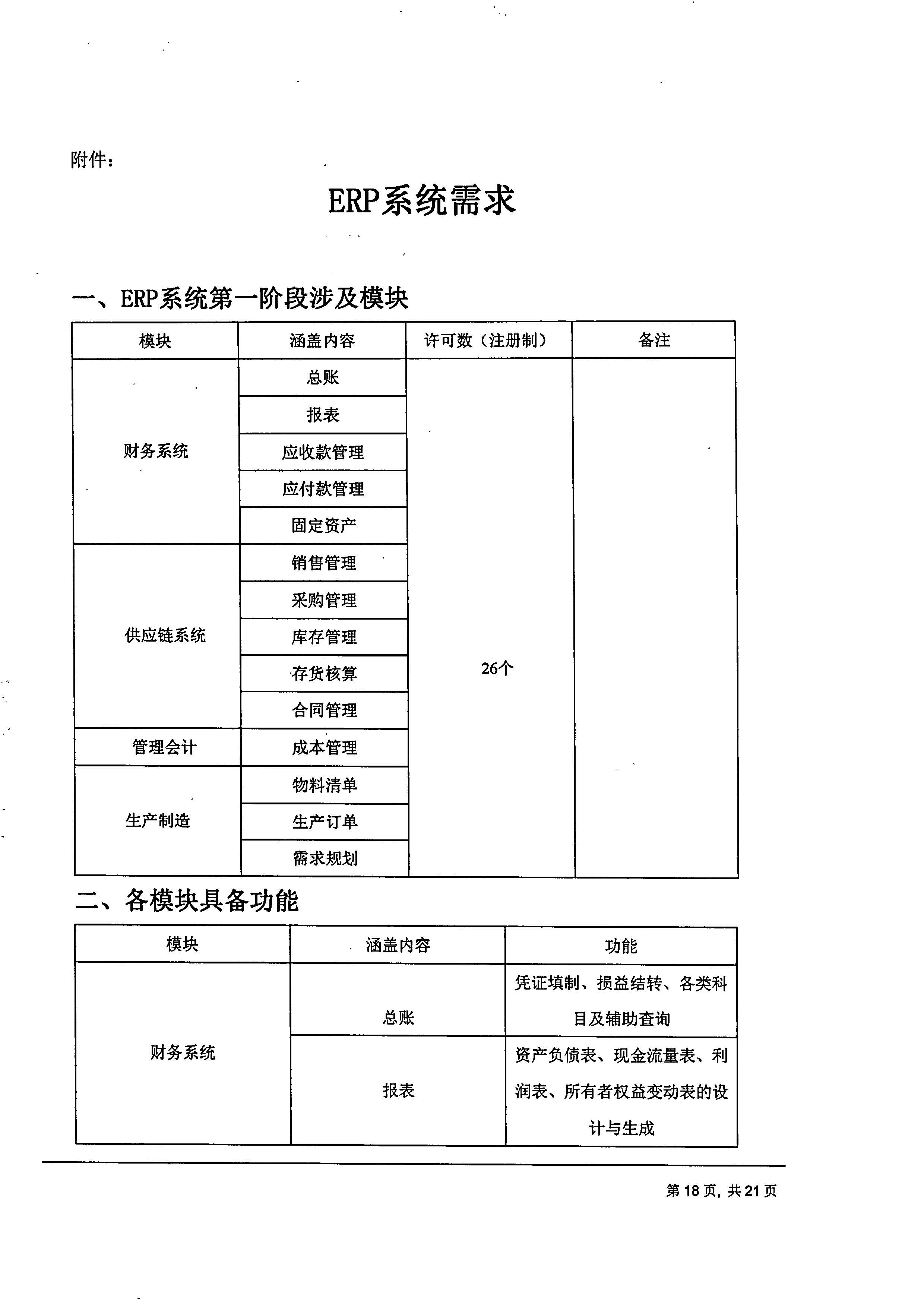
成都傅立叶电子科技有限公司【用友ERP】项目邀标文件_页面_18

成都傅立叶电子科技有限公司【用友ERP】项目邀标文件_页面_19

成都傅立叶电子科技有限公司【用友ERP】项目邀标文件_页面_20

成都傅立叶电子科技有限公司【用友ERP】项目邀标文件_页面_21


蜀ICP备19002358号-1